宝鸡市蟠龙新区开发建设管理委员会2018年部门决算说明
一、部门主要职责及机构设置;
开发建设蟠龙新区,为宝鸡建设关天副中心城市服务。负责蟠龙新区规划区内的开发、建设和管理(包括土地开发、利用和保护);负责对蟠龙镇党委、政府实施整建制托管;负责区内有关社会事务管理等工作。
本部门机构设置了办公室、招商局、经发局、规划局、国土局、住建局、科技局、棚改办。
二、2018年年度部门工作任务
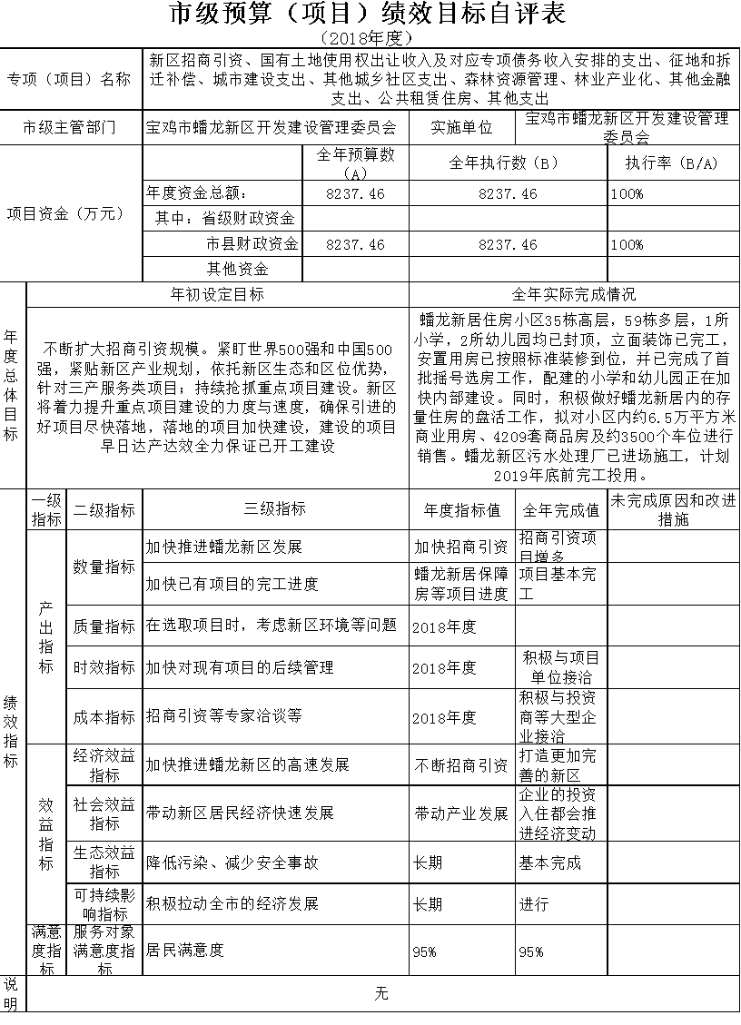
(一)基础设施建设情况。
龙翔大道和污水厂连接道路已完工,观峰大道、晓光大道小韩村路正在抓紧时间施工。市政园林绿化建设完成绿化总面积7.19万平方米。蟠龙新居住房小区35栋高层,59栋多层,1所小学,2所幼儿园均已封顶,立面装饰已完工,安置用房已按照标准装修到位,并已完成了首批摇号选房工作,配建的小学和幼儿园正在加快内部建设。同时,积极做好蟠龙新居内的存量住房的盘活工作,拟对小区内约6.5万平方米商业用房、4209套商品房及约3500个车位进行销售。蟠龙新区污水处理厂已进场施工,计划2019年底前完工投用。
(二)重点项目建设情况。
中共宝鸡市委党校迁建工程8栋楼正在进行主体施工,预计2019年一季度封顶,市纪委留置中心12栋楼已全部封顶。西交大二附院宝鸡蟠龙医院项目土地报批、勘界、征地、设计方案及地面平整已完成,已进场施工。中小工业园内的金城机器和比优特材料制造项目投资协议已签订,立项、征地等工作已完成,已进场施工。引进了新奥综合能源供应项目,拟使用清洁能源和可再生能源进行供热,目前已在新区管委会和宝鸡市第一社会福利院进行试运行。积极配合宝鸡文理学院创建宝鸡大学,在新区建设宝鸡文理学院科技创新园区暨新校区,目前,项目实施协议已签订,立项审批手续及勘界工作已完成,征地工作准备就绪。方塘艺术高级中学项目已进场施工。
(三)要素保障情况。
编制完成了蟠龙新区第一批宣传设施规划方案设计和《西安交通大学第二附属医院宝鸡蟠龙医院修建性详细规划》并通过评审。围绕重点项目,完成宝鸡文理学院新校区及配套服务区、雅居乐蟠龙新区项目、田园综合体项目、中小企业园等项目选址及定点工作。
三、部门决算单位构成;
纳入本部门2018年部门据算编制范围的单位包括部门本级(机关)预算和所属事业单位预算。纳入本部门2018年部门决算编制范围的二级预算单位共有0个,
四、部门人员情况说明;
截止2018年年底,本部门人员编制13名,其中行政编制0人,事业编制13人;实有人员12人,其中行政编制0人,事业编制12人。单位管理的离退休人员0人。
五、2018年部门决算收支说明
(一)2018年收入支出总体情况说明。
1、本年度收入支出总体情况
(1)2018年度本年收入合计8409.62万元,较上年减少9528.3万元,主要原因是项目支出费用的减少。
(2)2018年度本年支出合计8378.95万元,结转结余30.69万元。
2、本年收入构成情况
2018年本年收入合计8409.62万元。其中:财政拨款8361.21万元,占总收入的94.38%,包括一般公共预算财政拨款540.87万元、政府性基金预算财政拨款7820.34万元;年初结转和结余48.42万元。

3、本年支出构成情况
2018年本年支出合计8378.95万元。其中:一般公共服务支出48.74万元,社会保障和就业支出16.92万元,医疗卫生于计划生于支出4.72万元,城乡社区支出8018.57万元,农林水支出20万元,金融支出30万元,住房保障支出200万元,其他支出40万元,各项支出是为保障机构正常运转、完成日常工作任务而发生的,包括人员经费和公用经费,完成特定的工作任务或事业发展目标,年末结转余额30.69万元。

(二)2018年度财政拨款收入支出决算总体情况说明
1、财政拨款收入支出决算总体情况
2018年度本年收入合计8409.62万元,较上年减少9528.3万元,主要原因是项目支出费用的减少。2018年度本年支出合计8378.95万元,结转结余30.69万元。
2、一般公共预算财政拨款支出情况
2018年度一般公共预算财政拨款支出558.60万元,按支出功能科目分,包括一般公共服务支出48.74万元、社会保障和就业支出16.92万元、医疗卫生与计划生育支出4.72万元、城乡社区支出198.23万元、农林水支出20万元、金融支出30万元、住房保障支出200万元、其他支出40万元。
3、一般公共预算财政拨款基本支出决算情况
2018年度一般公共预算财政拨款基本支出141.48万元,其中:人员经费136.48万元,公用经费5万元,用于保障机构正常运转和日常工作需要。
4、2018年政府性基金财政拨款收支情况说明
2018年政府性基金财政拨款收入7820.34万元,支出7820.34万元,主要用于征地拆迁补偿和城市建设支出。
5、2018年国有资本经营财政拨款收支情况
本部门2018年度无国有资本经营财政拨款收支。
(三)2018年 “三公”经费、培训费及会议费支出情况说明
1、“三公”经费财政拨款支出中体情况说明
本部门2018年本部门无“三公”经费财政拨款支出。 我委2018年度严格控制因公出国(境)费用、公务用车购置及运行维护费和公务接待费等三公经费的支出。
(1)因公出国(境)支出情况
2018年度本部门因公出国(境)费用的支出为0;
(2)公务用车购置及运行维护费用支出情况
2018年本部门公务用车购置为0,公务用车运行维护费的支出在上一年度的基础上减少了0%,较上年持平;
(3)公务接待费支出情况
公务接待费的支出在上一年度的基础上减少了0万元,较上年持平。公务接待坚持节约简朴的原则,实行公务接待事前审批制度,严格按照八项规定控制接待范围和接待标准。
2、培训费支出情况
2018年本部门培训费支出为0元。
3、会议费支出情况
2018年本部门会议费支出为0元。
六、2018年度部门绩效管理情况说明



